
集团丁发兴教授课题团队荣获中国建筑金属结构协会科学技术一等奖
发布时间:2022-05-03 作者: 来源: 浏览次数:
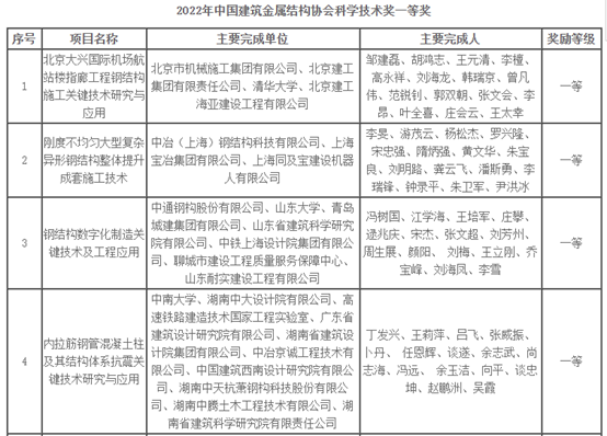
“中国建筑金属结构协会科学技术奖”是由中国建筑金属结构协会设立的建筑钢结构行业科学技术奖。经评审委员会专家听取汇报、质询、讨论、现场打分和公示,最终确定2022年中国建筑金属结构协会科学技术奖授特等奖3项、一等奖20项,二等奖19项。集团丁发兴教授课题团队申报的“内拉筋钢管混凝土柱及其结构体系抗震关键技术研究与应用”项目(完成单位:集团、湖南中大设计院有限公司、高速铁路建造技术国家工程研究中心等),荣获一等奖。

项目简介
随着国家新型城镇化建设的推进,符合建筑工业化发展方向的钢-混凝土组合结构因具有抗弯刚度大、承载力高、延性好和施工方便等优点,在城市人口密集区域和抗震设防高烈度区域应用广泛。在我国第五代《中国地震动参数区划图》(GB 18306-2015)明确基本、多遇、罕遇和极罕遇等四级作用的地震动参数确定方法以及提高工程结构抗震设防标准的背景下,钢-混凝土组合结构的抗震能力具有进一步被挖掘的潜力以提高韧性,来应对重要工程结构“巨震不倒”的抗震设防目标。由于混凝土本构准则复杂性、构件节点形式多样性、结构体系类型综合性等因素,亟待提出新的强度理论与约束混凝土真三轴塑性-损伤模型、揭示钢管混凝土柱滑移与约束协同机制、阐明“强构造”组合结构抗震耗能机制,实现提升组合结构体系抗倒塌能力,为提高组合结构抗震韧性提供理论支撑,成果远期将在抗震设防9度区域整体应用,为安全可靠、造价合理的低碳工程建设做出贡献。
近20年来,在国家、地方和企业等各级基金资助下,丁发兴教授带领团队通过产学研结合与协同创新,取得了突出成果:
(1)创立了混凝土损伤比强度理论并提出了约束混凝土真三轴本构模型。发现了第三个材料固有参数,即损伤比参数——材料非弹性应变的横向变形效应,提出了材料单元体相对耗能率计算模型,创立了混凝土损伤比强度理论,揭示了高压条件下混凝土脆性向塑性转变的机理,实现了脆性与塑性的统一;提出了由混凝土损伤比强度准则标定的膨胀角以及二轴等压与单轴受压强度比值等三轴参数确定方法,建立了由立方体抗压强度和配箍率(或含钢率)等参数确定性的混凝土单轴力学性能指标、压/拉应力-应变骨架曲线和弹性模量损伤变量计算方法。解决了混凝土复杂受力破坏机理认识和强震下组合结构倒塌分析的理论难题。
(2)建立了基于组合系数的钢管混凝土柱压弯受力计算方法。建立了考虑界面滑移和约束作用的三维体壳元钢管混凝土柱弹塑性分析方法,阐明了不同截面形式、不同约束方式以及不同受力状态下钢管混凝土约束原理,揭示了拉筋降低界面滑移、直接约束混凝土以及促进钢管抗弯贡献的拉筋、钢管与混凝土协同工作机制,提出了设置内拉筋的钢管混凝土柱抗弯承载力和刚度计算公式,解决了钢管对混凝土间接约束导致约束不足以及降低钢管抗弯贡献的技术难题。
(3)提出了基于“强构造”的多高层钢管混凝土柱结构体系抗震倒塌设计方法。建立了三维体壳元钢管混凝土柱结构体系抗震倒塌分析方法,发明了高韧性的“强构造”钢管混凝土柱-组合梁框架结构抗震体系,揭示了耗能分配、塑性铰形成过程与倒塌机制,提出了钢管混凝土柱端、钢-混凝土组合梁负弯矩区及节点等强构造方法,解决了高轴压比钢管混凝土柱和组合梁负弯矩区抗震不足的技术难题,实现了混凝土由单轴受压脆性向拉筋约束塑性转变,将现行钢管混凝土柱结构体系抗震分析的“梁耗能”阶段推进至“梁-柱耗能”阶段,抗震设计由“大震不倒”阶段提升至“巨震不倒”阶段。
团队成果得到国内国际院士、专家的正面评价,损伤比强度理论被欧洲科学院院士Kim Meow Liew(刘锦茂)教授评价为“从传统强度理论中脱颖而出,与弹性模量和泊松比一样,损伤比也是材料固有属性,有望夯实学界对脆性材料破坏机理的认识”。丁发兴教授团队创新性提出的拉筋钢管混凝土柱抗震技术,已经应用在长沙市湖南创意设计总部大厦(约100米)、株洲市湖南中天杭萧钢构综合研发楼(约40米)、西安市西安曲江文创中心(约240米)和海口华润大厦(约200米)等工程中局部受力较大的钢管混凝土柱内。

图1 丁发兴教授(左二)在指导研究生做科研
图2 混凝土/岩石损伤比强度理论数学曲面

图3 一维水平地震波 二维水平地震波
极震下组合框架结构典型倒塌模式

图4 强构造对组合框架抗震刚度损伤的影响